
我公司主卖:洒水车、 散装饲料车 、危险品厢式运输车、医疗废物转运车等一系列专用车产品,如有任何疑问,可随时拨打热线电话 18371878780
固废法对于废电池回收处置行业来说,是很重要的一部法律,目前的环境督查,也是以固废法为法律依据进行监督、处罚。
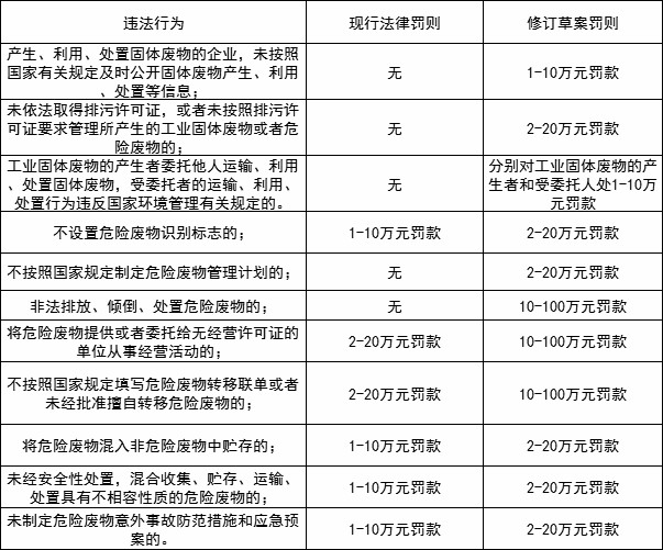
6月5日召开国务院常务会议,通过了《中华人民共和国固体废物污染环境防治法(修订草案)》。
本次《固废法》修订案增加了排污许可制度、环境保护税、环责险等多个方面内容,并重申“洋垃圾”禁止令。此外,修订案还新增区域合作条文,统筹建设区域性危险废物集中处置设施。
值得一提的是,修订草案对部分违法行为的罚则进行了修订,多项违法行为的罚款提升至100万元,一些以往没有具体罚则的行为,也加上了相应的罚则。
《固废法》修订草案涉及罚款的主要变更点:

据了解,国家规定企业产生的固体废物必须交由有处理资质的第三方处理,但目前在国内,废弃物处理商的处理能力有限,水平参差不齐。
因此国家开展两大专项行动,专项行动仍然是2019年固废污染防治的重要突破点。继“清废行动2018”之后,今年将继续落实《关于聚焦长江经济带坚决遏制固体废物非法转移和倾倒专项行动方案》和《关于坚决遏制固体废物非法转移和倾倒进一步加强危险废物全过程监管的通知》,持续推进长江经济带等重点流域、区域固体废物排查整治行动,强化对长江干流生态环境无人机遥感调查成果的应用,推动地方建立健全环保有奖举报制度,严厉打击固体废物及危险废物严重违法行为,坚决遏制固体废物及危险废物非法转移、倾倒频发态势。
另一专项行动则是着力推进废铅蓄电池污染防治行动。将废铅蓄电池污染防治作为打好污染防治攻坚战的重要内容,印发实施废铅蓄电池污染防治行动方案,落实生产者责任延伸制,组织开展铅蓄电池生产企业集中收集和跨区域转运制度试点工作。
由于我国工业发展不均以及对环境治理力度存在差异,导致危险废物产生量与处理能力分布不均,因此危固废生产大省而又缺乏危险废物处理设施的地区,将迎来危废行业暴增的机遇。
今年以来,虽然实际产量同比大幅减少,但由于需求端较弱,铅价一路下行。统计局数据显示铅产量同比减少20%左右。虽然目前需求端仍然有很大的不确定性,但由于铅价已经基本反应了悲观预期,未来下跌空间或有限。
铅价未来将如何发展?从铅现货对主力合约升贴水来看,仍处在不断降低的趋势中。从商品曲线来看,近期曲线下降倾斜角度基本呈水平线。从波动率来看,目前处在历史波动率的下沿。目前市场上供需都比较弱,但价格或许已经反应了较悲观的预期。低波动率预示着铅价仍将维持寻底态势,但深跌或许不太可能。未来随着汽车数据改善,需求或将主导铅价。

销售经理:金甫 18371878780 刘勋 18371877169
程力专用汽车股份有限公司 地 址:湖北省随州市南郊平原岗程力汽车工业园
Copright@2024 www.clwgwlx.com All Rights Reserved 鄂ICP备18018844号-131

