• 销售经理:金甫
    销售热线:18371878780
    销售经理:刘勋
    销售热线:18371877169
    商务QQ:点击这里给我发送消息
    地 址:湖北省随州市南郊平原岗程力汽车工业园

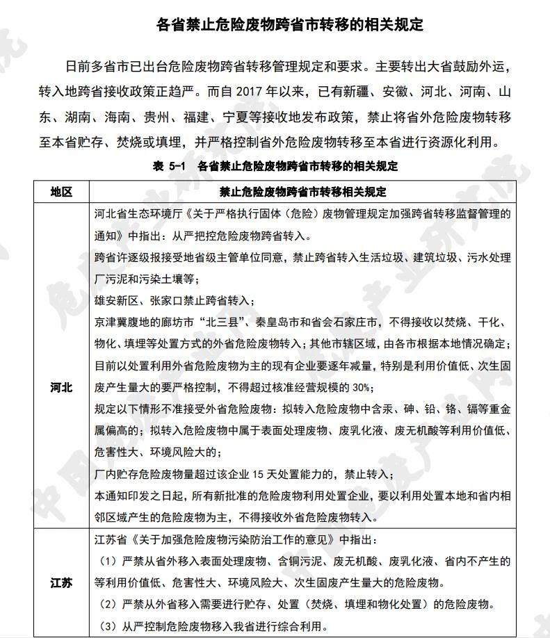
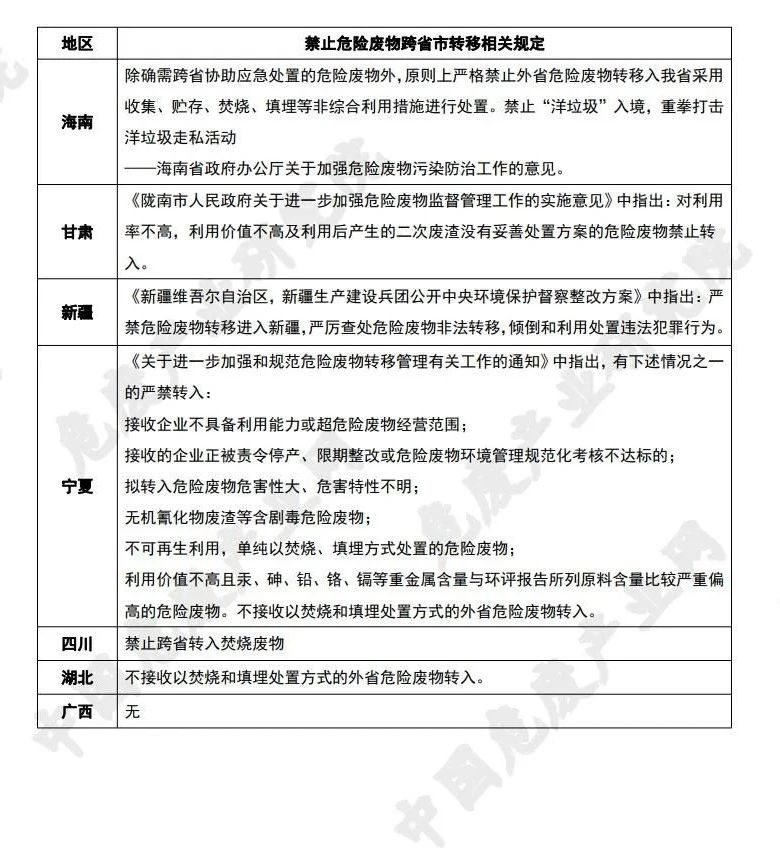
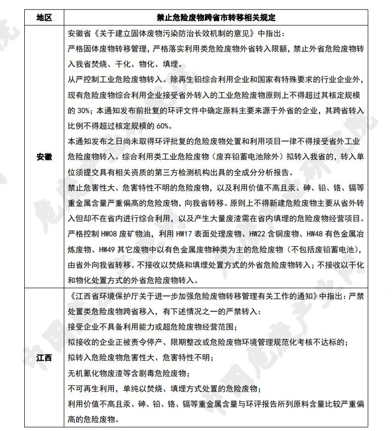
  • 各省禁止危险废物跨省市转移的相关规定